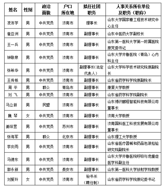
关于山东生物医学工程学会第八届理事会拟任领导职务人选的公示

1743495861956.jpg

公示期为2025年4月1日-4月8日。公示期间如有异议,请直接向学会秘书处反映。

单位提出异议的需加盖单位公章,个人提出异议的需签署真实姓名和单位(需手写签名,如匿名异议不予受理),邮寄或送至学会秘书处。地址:济南市高新区新泺大街989号

接待时间为工作日 上午8:30-12:00;下午13:00-17:00,联系电话:0531-88562189


山东生物医学工程学会

2025年4月1日


文章分类: 通知公告
分享到:
收藏本站

收藏本站

副标题

设为首页 | 收藏本站